科技引領創新發展
——珠寶國檢廣州實驗室獲批“國家高新技術企業”稱號
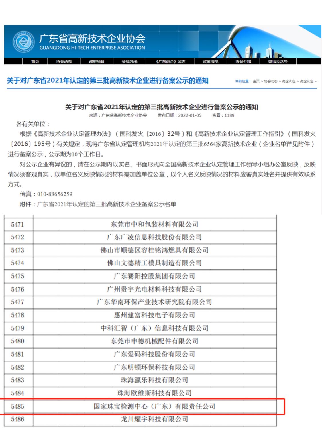
近日,國家珠寶檢測中心(廣東)有限責任公司(以下簡稱“珠寶國檢廣州實驗室”)首次申報“國家高新技術企業”,即獲批通過廣東省2021年第三批高新技術企業認定。

“國家高新技術企業”的成功認定,是珠寶國檢廣州實驗室抓人才隊伍、凝聚創新合力,抓科技創新、提升發展創造力的成果體現。
未來,珠寶國檢廣州實驗室將以通過高新技術企業認定為契機,繼續提高實驗室創新能力、核心自主知識產權、科技成果轉化能力,立足新發展階段、貫徹新發展理念、創建新發展格局,堅持“數字化、智能化、國際化”發展方向促進企業科技轉型、提升企業品牌形象,著力推進珠寶國檢集團高質量發展。

撰稿人:陸穎瑜
供稿單位:珠寶國檢廣州實驗室
| 微信 | 微博 | 抖音 | APP | ||||
|
|
|
|
|
|||
珠寶國檢 中國珠寶行業網 珠寶國檢深圳實驗室 珠寶國檢北京實驗室 珠寶國檢集團培訓中心 NGTC國檢教育 國檢珠寶培訓中心上海分校 珠寶國檢集團培訓中心廣州 珠寶國檢NGTC研究所
版權所有?國家珠寶玉石首飾檢驗集團有限公司京ICP備2024047581號-2